美美配资境内ETF最高单次分红纪录或将刷新美美配资。
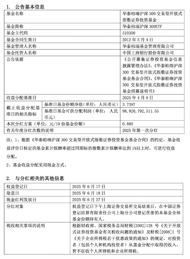
6月11日,华泰柏瑞基金发布公告称,华泰柏瑞沪深300ETF将实施现金分红,分红方案为每10份基金份额分红0.880元,分红权益登记日为6月17日,除息日为6月18日,现金红利发放日为6月27日。
Wind数据显示,截至6月10日,华泰柏瑞沪深300ETF已达3782.92亿元。这意味着,若权益登记日前产品份额无较大变化,根据基金分红公告,本次沪深300ETF分红总额或将超过83亿元,这一数字有望刷新境内ETF有史以来最高单次分红纪录。而在2024年,分红第一大户还是易方达沪深300ETF,年度分红总额为53.22亿元。
华泰柏瑞沪深300ETF成立于2012年5月4日,13年来累计分红13次。业内人士指出,伴随着本次分红落地,华泰柏瑞沪深300ETF有望在进一步提升产品吸引力、增强投资者体验的同时,发挥权益ETF积极分红、持续分红的示范效应,传递长期投资、价值投资、理性投资的积极信号,共促资本市场的健康发展。
此外,同样是在6月11日美美配资,除沪深300ETF外,华泰柏瑞基金旗下央企红利ETF、港股通红利ETF及华泰柏瑞红利ETF联接基金也发布了基金分红公告。权益ETF分红已经成为“潮流和习惯”。
另据Wind数据,截至6月10日,华泰柏瑞基金、华夏基金、嘉实基金、易方达基金旗下四只“巨无霸”沪深300ETF年内分红金额分别为83.78亿元、26.83亿元、24.61亿元、13.29亿元,合计约为148.51亿元,在全部非货ETF分红金额中占比超七成。
业内人士分析,近年来权益ETF分红热情高涨得益于多重因素的共同推动。一方面,伴随新“国九条”明确强化上市公司现金分红监管,A股上市公司分红金额和比例持续上升,目标指数成分股分红或构成权益ETF收益的来源之一;另一方面,公募基金日益重视投资者获得感,通过积极分红、持续分红提升投资者体验;此外,ETF市场的繁荣也为大规模分红提供了坚实基础。

整体来看,据公募排排网数据,截至2025年6月10日,今年以来公募基金共计分红2673次,分红金额达956.43亿元,较去年同期相比,分红金额同比增长41.04%。
债券基金成分红主力。公募排排网数据显示,今年以来债券基金共分红2087次,分红金额达733.48亿元,占公募基金分红总额76.69%。
国际(QDII)基金分红金额同比大增近18倍。公募排排网数据显示,今年以来QDII基金合计分红23次,分红金额7.53亿元,较去年同期,同比大增1777.66%。
权益基金分红金额翻倍。公募排排网数据显示,混合型基金今年以来共分红183次,分红金额42.70亿元,同比大增162.81%。另外,今年以来股票型基金共分红305次,分红金额130.18亿元,同比大增148.41%。
金鼎配资提示:文章来自网络,不代表本站观点。